2025-11-16 13:32:57 +08:00
2025-04-01 11:32:11 +08:00
2025-04-01 11:32:11 +08:00
2023-12-22 15:46:25 +08:00
2024-02-02 15:53:42 +08:00
2025-03-05 15:31:27 +08:00
2025-11-16 13:32:57 +08:00
2023-11-28 17:51:24 +08:00
2025-11-16 13:20:55 +08:00

Blueberry

蓝莓派,基于 Yuzuki Chameleon 二次开发。
修改SCH原理图WiFi模块替换为RTL8189ES。
修改PCB适用与RTL8189ES。

特点

基于全志 H616 芯片4*Cortex A53
HDMI支持4K@60支持最大 6K 视频解码
最大 2GB 内存与 128GB eMMC 储存
板载eMMC与TF卡槽
板载 RTL8189ES WIFI芯片
4个USB TypeC3个HOST 一个 OTG支持USB摄像头与采集卡输入
板载风扇槽,散热器固定孔
引出 RJ45 百兆接口
板载 40 Pin GPIO可以扩展 SPI LCD 显示屏千兆以太网麦克风阵列CAN收发器温湿度传感器加速度传感器等等。
AXP313A 电源方案
brief

Allwinner H616

H616是全志科技为用户提供的新一代高画质64位4K@60fps解码SoC
OTT 和 IPTV 市场。 集成四核64位CortexTM-A53处理器以及全新G31 GPU
支持OpenGL ES 3.2/Vulkan 1.1的ARM引擎。 此外H616支持全格式4K@60fps
10位超高清视频解码全志自主研发的SmartColor3.3TM图像增强引擎,
杜比和 DTS 音频处理。 H616采用新一代功耗技术
比上一代降低20%的功耗。

brief

硬件资料

原理图:
SCH_blueberry_2023-11-09.pdf
嘉立创EDA项目: ProProject_blueberry_2023-11-09.epro
BOM:
BOM.xlsx
Gerber:
Gerber_blueberry_2023-10-19.zip

H616 ds:
h616_datasheet_v1.0.pdf
H616 manual:
h616_user_manual_v1.0.pdf
AXP313a:
axp313a_datasheet_v0.1-20201105.pdf
RTL8189ES:
RTL8189ES_STAMP_Module-1V0.pdf

构建系统

Linux Kernel: https://github.com/niuyuling/linux
U-BOOT: https://github.com/niuyuling/u-boot

如果自己构建请选择 Debian GNU/Linux 12 (bookworm) 系统并且安装 Docker version 24.0.7 磁盘不少于 60G内存不少于 2G。Docker 安装方法
如果选择 ArmDebian 官方 build 构建系统,请下载补丁文件 blueberry.patch

cd ~
apt-get -y install git wget
wget https://git.aixiao.me/aixiao/Blueberry/raw/branch/master/SF/ArmDebian/blueberry.patch

git clone  https://github.com/armbian/build
cd build
git checkout 901922671e845808abaebbd33d407339174df9d7

git apply ../blueberry.patch # 打补丁
./compile.sh build BOARD=blueberry BRANCH=legacy BUILD_DESKTOP=no BUILD_MINIMAL=yes KERNEL_CONFIGURE=yes RELEASE=bookworm

如果使用 build 构建系统,是官方也非官方(二次修改)。


apt-get -y install git
git clone --depth=1 --branch=main https://git.aixiao.me/aixiao/build.git
cd build
./compile.sh build BOARD=blueberry BRANCH=legacy BUILD_DESKTOP=no BUILD_MINIMAL=yes KERNEL_CONFIGURE=yes RELEASE=bookworm

预构建系统下载 https://blueberry.aixiao.me/images/

EMMc 刷入系统

Windows 安装驱动
针对FEL
安装zadig后打开选择"Device"→"Create New Device"
brief

按图中信息填写
brief
然后点击"Install Driver"

针对DFU
再次选择"Device"→"Create New Device"
brief

按图中信息填写
brief
然后点击"Install Driver"

编译可以在 Windows下识别Emmc设备为U盘的 u-boot

# ARM TRUSTED FIRMWARE (ARM64)
git clone https://github.com/ARM-software/arm-trusted-firmware.git
cd arm-trusted-firmware
make CROSS_COMPILE=aarch64-linux-gnu- PLAT=sun50i-h616 DEBUG=1 bl31
cd ..

# 编译 U-BOOT
git clone https://github.com/niuyuling/u-boot.git
cd u-boot
git checkout v2023.07-blb
make CROSS_COMPILE=aarch64-linux-gnu- BL31=../arm-trusted-firmware/build/sun50i_h616/debug/bl31.bin blueberry_emmc_ums_defconfig
make CROSS_COMPILE=aarch64-linux-gnu- BL31=../arm-trusted-firmware/build/sun50i_h616/debug/bl31.bin

Windows刷机工具SUNXI-FEL
按住FEL键链接USB后执行刷入U-BOOT
brief

.\sunxi-fel.exe -v ver
.\sunxi-fel.exe uboot .\u-boot-sunxi-with-spl.bin

刷入u-boot后Windows 自动识别设备Emmc为u盘设备
这时下载系统镜像刷入TF那样刷入Emmc设备
Windows 刷机工具 win32diskimager

问题

目前未发现问题。

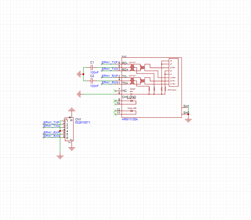
配件

RJ45口需要自己制作百M速率需要注意等长。
RJ45_SCH
brief

RJ45_PCB
brief

RJ45_3D
brief

Description
Languages
HTML 100%